近日,我院亚热带农业生物资源保护与利用国家重点实验室、岭南现代农业科学与技术广东省实验室唐明/陈辉教授团队在国际知名学术期刊Plant Biotechnology Journal(影响因子13.263,中科院一区top期刊)在线发表题为“Host- and virus-induced gene silencing of HOG1-MAPK cascade genes in Rhizophagus irregularis inhibit arbuscule development and reduce resistance of plants to drought stress”的研究论文(https://doi.org/10.1111/pbi.14006)。该论文揭示了丛枝菌根真菌异形根孢囊霉(Rhizophagus irregularis)HOG1-MAPK级联途径基因提高植物耐旱性的分子机制,为丛枝菌根真菌增强植物耐旱能力提供了重要理论依据。

丛枝菌根(Arbuscular Mycorrhiza,AM)真菌与植物形成互惠共生体,不仅可以促进植物对土壤矿物质养分的获取(特别是Pi),还可以保护植物免受干旱、盐碱、重金属等多种非生物胁迫。AM真菌通过调节植物生理特性和分子响应提高宿主植物对干旱的耐受性。丝裂原活化蛋白激酶(MAPK)级联是真核生物中进化高度保守的信号模块,在非生物胁迫应答中具有重要作用。因此,在分子层面揭示AM真菌HOG1-MAPK途径提高植物耐旱性机制,明确AM真菌HOG1-MAPK的功能,对提高干旱、半干旱地区植物生产具有重要意义。
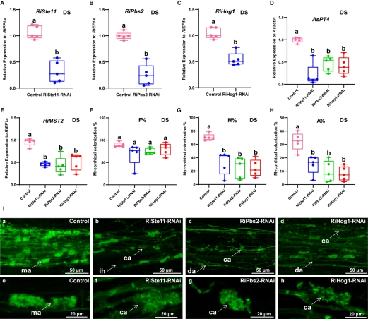
该团队分别克隆了HOG1-MAPK级联途径RiSte11、RiPbs2、RiHog1相关蛋白,在重度干旱胁迫下,RiSte11、RiPbs2、RiHog1基因的表达水平显著升高;酵母亚细胞定位发现RiSte11和RiPbs2蛋白主要定位于细胞质,RiHog1蛋白主要定位于细胞核。Pull-down试验证明RiPbs2(MAPKK)分别可以与RiSte11(MAPKKK)或RiHog1(MAPK)相互作用。

图1. 宿主诱导基因沉默HOG1-MAPK途径对干旱胁迫下丛枝发育及相关基因表达的影响
进一步利用宿主诱导基因沉默(HIGS)和病毒诱导基因沉默(VIGS)技术,发现RiSte11、RiPbs2、RiHog1基因沉默,导致丛枝结构过早发生降解,表明HOG1-MAPK相关基因在丛枝发育过程中具有重要作用。干旱胁迫下,RiSte11、RiPbs2、RiHog1基因沉默抑制耐旱相关基因(RiAQPs、RiTPSs、RiNTH1和Ri14-3-3)的表达水平。此研究为AM真菌提高植物耐旱性提供了生理和分子证据,也为AM真菌HOG1-MAPK级联途径调控丛枝发育提供了新的思路。

图2. AM真菌HOG1-MAPK途径调控丛枝发育及对干旱响应的模式图
我院博士生王思佳和谢贤安副教授为论文的共同第一作者,陈辉教授和唐明教授为共同通讯作者,胡文涛老师和其他研究生参与了此项研究。本研究得到国家自然科学基金、岭南现代农业科学与技术广东省实验室、广州市重大科技计划等项目的资助。
文图/59859cc威尼斯官网 王思佳
