59859cc威尼斯官网
书记信箱
院长信箱
学校主页
English Version
联系电话:020-85280256 招生电话:020-85280255
进入导航
网站首页
学院概况
学院简介
院徽院训
治理架构
党委委员
领导班子
学术委员会
学位委员会
隶属机构及其负责人
院务公开
基本信息
招生考试信息
财务、资产及收费信息
人事师资信息
教学质量信息
学生管理服务信息
学风建设信息
学位、学科信息
对外交流与合作信息
综合安全治理
党建思政
其他
联系我们
师资队伍
师资名录
林学学科
风景园林学科
草业科学学科
实验中心
博士后之家
流动站介绍
合作导师简介
通知公告
人事服务
人才培养
专业建设
课程建设
本科生教育
研究生教育
学位点质量年报
风景园林
林学
林业
草学
教学实习
科学研究
学科介绍
科研平台
重点实验室
教学实验中心
科研动态
科研成果
实验室管理
党群工作
党建工作网
教工之家
离退休工作
学生工作
辅导员信息
班主任信息
学生组织
招生就业
本科生招生信息
学院介绍
专业介绍
学子风采
招生计划
研究生招生信息
招生简章
招生目录
招生宣讲
就业信息网
对外交流
国际交流
社会服务
校友之家
校友活动
预约返校
饮水思源
学院教育发展基金
善境基金
捐赠项目
捐赠鸣谢
校友服务
网站首页
学院概况
学院简介
院徽院训
治理架构
院务公开
联系我们
师资队伍
师资名录
博士后之家
人事服务
人才培养
专业建设
课程建设
本科生教育
研究生教育
学位点质量年报
教学实习
科学研究
学科介绍
科研平台
科研动态
科研成果
实验室管理
党群工作
党建工作网
教工之家
离退休工作
学生工作
辅导员信息
班主任信息
学生组织
招生就业
本科生招生信息
研究生招生信息
就业信息网
对外交流
国际交流
社会服务
校友之家
校友活动
预约返校
饮水思源
校友服务
办事指南
常用模板
办事流程
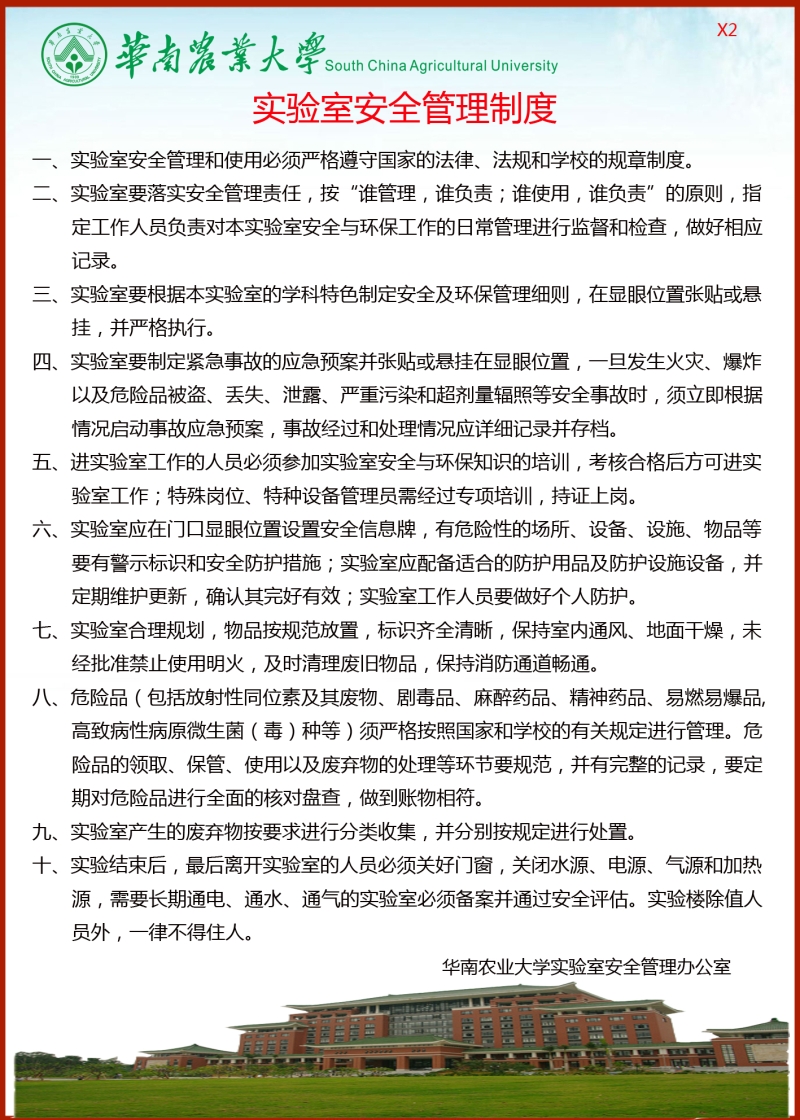
实验室安全管理制度
发布者:教学实验中心
发布时间:2017-11-24
浏览次数:
210